找Martech上Marsgo

字體大小: +
7 分鐘閱讀時間 (1461 個字)

數位科技人才炙手可熱,挖掘、留住人才的10大關鍵要素!(上)

2022-08-25-11.11.12 人才短缺的問題於近年困擾著各個企業,台灣在招聘難度上,更是位居世界第一。 圖片來源:unsplash


本次內容所提到的科技人才泛指數位轉型、資訊科技相關人才,並非指科技業如半導體等產業。不過科技業同樣面臨人才短缺問題,以下文章內容,可以一同思考在不同領域上的運用、策略和現況。 


本內容由傑思.愛德威媒體贊助,AMT協會A_Talent計畫研究員 昌豪 整理編輯,玄奘大學傳播學院 邱琪瑄 副院長 諮詢協助,為大家博覽世界行銷科技與數位轉型趨勢內容,歡迎大家多多回應交流與轉發~


本內容也有Podcast,適合只想用聽的您! 點擊聆聽


去年,臉書宣布將於歐洲聘僱一萬人來進軍元宇宙,於此同時,亞馬遜也宣布將聘僱55000名負責科技與營運相關工作的人才,甚至Google也在規劃招募上千位科技人才。


人才流逝的現象是來自於疫情後企業因不堪虧損所出現的大裁員、大出走潮,優秀的人才漸漸離開崗位,到了外面的世界爭取更好的機會與待遇,加上遠距辦公的趨勢,地緣限制的問題不復存在,更是提高了人員的流動性與出走率。


對於許多企業來說,這些出走將會是個大傷害與損失,人才短缺的問題,早已日趨嚴重,導致各公司間的技術落差愈來愈大,問題也正在加劇中,舉例來說,在德國,2026年時將會需要額外的780,000名科技人才來滿足發展與經濟需求,截至2020年六月,全球在網絡安全職位上的空缺,超過300萬名需要被填補。


企業領導者已感受到事態嚴重,根據麥肯錫的調查,超過1500位高階經理人受訪,87%的管理者認為其企業尚未準備好因應接下來可能面臨到的技術與人才落差,61%的人資認為未來聘僱人才最大的挑戰,將會出現在開發、研發相關的高技術層級人員。 


國際大公司如Facebook、Amazon、Apple、Google等等的成功與茁壯,不外乎是因為其堅強的科技實力,以及優異的人才、團隊所努力之成果。數位科技人才短缺的現象難以避免,少了這些人才,公司發展很可能停滯,甚至落後其競爭對手,簡單來說,建立強健且雄厚的科技人才庫,會是CEO近期的首要任務,誰能網羅並留住優秀人才,就有可能在未來的科技發展與市場中,搶下更大一塊大餅,更加有創新與發展的潛能。



接下來即是麥肯錫對於企業現有數位轉型人才短缺的問題,所整理出之10個現況與觀點,存在何種問題,以及企業該如何走下一步,以下將有完整的說明!

關鍵要素一、在人才的照顧與管理上,不能只有部分好,要樣樣好!

福利好、特殊級別的待遇,往往都能在短期吸引到優秀人才的跳槽加入,然而這並不是個好現象,招募到人才後的管理與照顧,才是關鍵。人才如果只是來匆匆去匆匆,對於公司來說幫助相當有限,如何讓人才願意為公司效勞,是公司高層必須用心與投資的地方。


公司如果能就「hire to retire」入職到退休的整個職涯旅程給人才良好的規劃與照顧,將會比砸重金聘請頂尖人才,更符合長期、永續經營的理念,讓人才體會公司的用心,也更願意為公司效力,一展所長。


針對人才的管理上,我們將重點切分為三部分:


第一部分:勞動力 Workforce

也就是人才本身,公司必須清楚知道內部需要什麼樣能力的人才加入,設計完整的規劃來招募這塊領域的優秀人才,並且將整個過程專注於提高求職者體驗,給予優秀人才好的印象。


第二部分:工作模式Work Model

提供人才工作時的自主性、擺脫層層管理束縛的工作模式,將團隊縮減、拆分成小團隊,各自專注於其所擅長領域之問題。 


第三部分:工作環境 Workplace

創造一個環境,賦予員工一個多元與支持的工作環境和文化,這項重點在混合、遠距辦公模式下更為重要,「支持」也包含著提供不同的職涯選擇、跑道給予人才發揮、轉換,來幫助這些優秀人才將其最大的價值發揮,無非就是他們的「能力」。


以下將由上述的三大部分來分類說明,本次內容先與各位介紹第一部分-勞動力。


第一部分Workforce 勞動力

關鍵要素二、人才百百種,必須清楚公司內部真正缺乏的是什麼專業人才!

最有效的人才策略即是有明確的方向與認知,理解到公司真正缺乏的人才,而不是一昧的招聘,尤其是在科技人才上,專業領域更是分類明確。以行銷科技人才為例,如果要招募內容與體驗相關的行銷科技人才,若是招聘過程不夠明確,很可能會吸引到的是廣告、社群相關的科技人才。因此,人才百百種,管理者確實清楚需求,會是人才是否能真的帶來價值的關鍵。


過去習慣以職位來聘任,缺乏真正理解內部所需是一大問題,導致非必要的人才持續進到公司,陷入人才無法發揮所長,問題一直存在的惡性循環。


美國一間網路銀行針對其擁有的員工、人才作能力評估與分析後,發現近35%的資深科技人才能力完全不符合該銀行所需,近五成的人才的能力還有非常大的成長空間需要努力。


在快速變遷、成長的科技時代,企業人才策略與經營必須更頻繁的被檢視,才能跟上市場需求以及確實帶動著公司成長的步伐。 

關鍵要素三、招募流程優化是必須,提升應徵者體驗是關鍵!

針對聘僱上的問題,人資部門往往會傾向提升招募流程效率,然而最直接有效的方法,即是將重點放在應徵者體驗上。應徵者體驗包含一個關鍵即是加入線上、實作面的體驗,調查指出近70%的公司近期的招募,有超過一半以上的流程,都僅是採傳統的實體面試如談話、問答等等,以下為麥肯錫的研究結果與建議:


1.科技人才會希望能見到同好,所以確保您在招募流程中,帶著相關職位、類似背景的員工加入招募團隊,更直接的就是帶著公司內最優秀的人才,一同參與整個招聘過程,包含各種線上線下活動等等。


2.優秀的應徵者往往具有野心,也往往獲得許多公司招攬,是具有主動選擇權的角色,可以設計一些針對其能力做一個評估與挑戰的題目,透過像是HackerRank這樣子的一個線上程式解題平台,提高應徵者對公司的印象與興趣。


3.被動的公告招募資訊,等待人才上門是不切實際的,化被動為主動,從多元管道中去尋找潛在的人才如黑客松競賽、公開社團與群組等等,近年來,GitHub即是一個非常好的招募管道,簡單介紹就是一個各種開源軟體(專案)的聚集地,在內有非常多潛在的優秀科技人才等著您去探索與涉略。


4.人才渴望快速且不斷前進,確保整個招聘流程給予其明確的內部分工指示,幫助上工後能更快適應環境,能找到對的人去詢問對的問題,避免冗長且不必要的溝通環節。

一間娛樂公司對於應徵者體驗做了調整,透過簡化流程、明確定義公司內部每位人才的角色,且確保內部優秀員工都參與了面試流程,讓新人進入公司後,大幅縮減了適應期,並且將其能為部門提供貢獻的時間從大於90天縮減到小於10天,對於公司的效益來說是相當驚人且大幅的提升,絕對是人才與公司都樂見的工作效率與環境。 

關鍵要素四、頂尖人才在面試的同時,也在觀察、面試您的公司!

如何讓頂尖的人才為您的公司效勞?薪資當然是一個重點,但也不完全是一切,頂尖人才會希望接觸到最新的技術、環境,提升自我能力,也希望自己能走在最前端,去尋找有趣、關鍵且具有價值的問題去解決。舉例來說,過往就曾有一位歐洲電商企業的資訊長為了爭取一流人才,捨棄Java這項程式,改採用Scala,原因就在於當時Scala是頂尖人才較偏好的程式。


回到上面的問題,當您在思考要如何讓頂尖人才為您效勞時,員工價值主張(EVP)此時就扮演了非常重要的角色。「員工價值主張」主要是雇主為了讓其員工能在工作時發揮最高的潛力與能力,所提供的認可、價值與支持,加強雇主與員工雙向的溝通方式,提高互動度。


對於企業來說,「員工價值主張」是能夠幫助企業招募到優秀人才與組織強大團隊的關鍵,EVP除了上述提到的薪資外,像員工福利、職涯發展規劃、工作環境與企業文化等等面向都是可能影響到人才選擇去留的關鍵因素。


舉例來說,過往在歐洲的一處公部門機構預計要招募到400位的職員,遲遲沒有人願意投遞履歷,此時機構將原本的價值主張「更好的我們」,更新為「為市民建立數位服務、提升市民生活品質、提高公部門機構行政效率與可靠性」等等,更新後短短一週內,招聘就立即額滿,吸引大批有志為社會服務的人才投遞履歷。從這個例子就能看出,頂尖人才往往會更願意為有理想、目標明確、理念符合的企業、組織效力,因此EVP不論是對內的培養、對外的招募,都扮演非常關鍵的角色。


然而EVP也不是隨便喊喊口號,既然是備受看重的環節,自然也就需要更加謹慎,EVP必需要符合現實,也就是說太過於理想化,甚至非常不切實際的EVP,或是公司內部文化、環境與其對外官宣的EVP有落差時,人才都會快速的出走,並且給予公司差評,對於公司在外的名聲,無疑是毀滅性的傷害。因此切記勿將EVP過度包裝,企業應該傳遞真實的訊息與理念。 

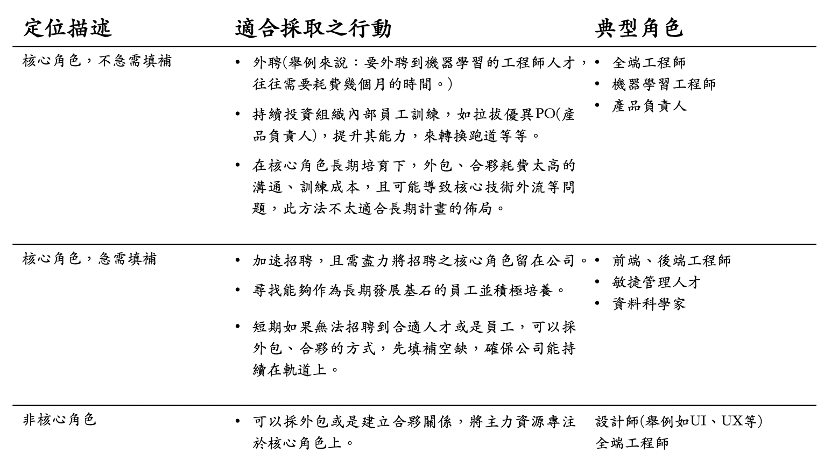
關鍵要素五、外聘及外包無法解決人才問題,養成、培育計畫是重點!

過於依賴人才外聘可能會產生「時差」,也就是當人才真正上了軌道,開始有了產值後,公司發展往往已經落後同業,加上很可能在招聘後發現能力不符等等的問題,外包皆帶來許多不確定性與風險。


同樣地,將核心技術外包,或許不是個好辦法,畢竟核心技術乃是公司最具競爭力的關鍵。針對核心角色,如果沒有招聘的急迫性,最合適且長遠的作法,即是從公司內部培養具潛力之人才,作為公司發展的中流砥柱,再來則是招聘優質人才,並且將人才留住,如果人才需求急迫性高時,採先積極招聘優質人才較為合適。

針對非核心角色,外包、人力租借等等,會是值得考慮的選項,使公司能將資源與心力投注於核心角色上。總而言之,在人力資源的規劃上,透過核心、非核心、急迫和非急迫來分類,企業必須於內部培訓、外部聘任以及外包之中,找到最適合公司的平衡點,來將效益極大化,對症下藥。

                                                   表二:資料來源McKinsey Digital 圖片製作:AMT研究員


建立、培育內部優秀人才,企業必須擺脫過往陳舊且傳統的培訓模式,讓員工訓練能保持「持續」,也就是穩定且照著規劃逐步成長,再來是「客製化訓練」,即是針對特定角色、技能的訓練上,創造專屬的訓練機制。


關於這部分的細節,我們將於下期為您解答,做更詳細的說明!並且將針對Work Model、Workplace兩大類的後五項關鍵因子完整告訴您。



參考資料:

https://www.mckinsey.com/business-functions/mckinsey-digital/our-insights/tech-talent-tectonics-ten-new-realities-for-finding-keeping-and-developing-talent


文章翻譯摘錄:

AMT聯盟研究員_劉昌豪

👉AMT聯盟官方網站

👉加入LINE官方帳號聯繫我們

👉加入AMT專屬討論LINE社群

2021UX趨勢調查
台灣網紅行銷趨勢報告

相關文章


Powered by AMT

Cron Job Starts